特点和优势
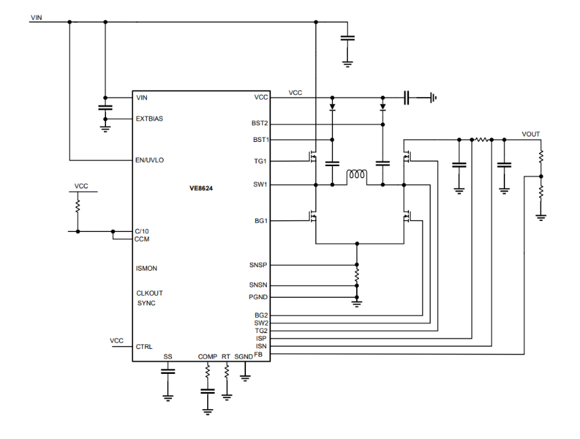
四开关单电感器架构允许 VIN 高于、低于或等于 VOUT
同步开关操作:效率高达 98.5%
宽 VIN 范围:4.5V 至 75V
1% 输出电压准确度:1.2V ≤ VOUT < 75V
6% 输出电流准确度:3V ≤ VOUT < 75V
输出恒流控制和电流监视
在降压或升压模式中无上管 FET 刷新
停机期间 VOUT 与 VIN 断开
每个 IC 能提供 100W 或更大的功率
简易并联能力以提高输出功率
具E-PAD的 28 引脚 TSSOP/QFN 封装
特点和优势
四开关单电感器架构允许 VIN 高于、低于或等于 VOUT
同步开关操作:效率高达 98.5%
宽 VIN 范围:4.5V 至 75V
1% 输出电压准确度:1.2V ≤ VOUT < 75V
6% 输出电流准确度:3V ≤ VOUT < 75V
输出恒流控制和电流监视
在降压或升压模式中无上管 FET 刷新
停机期间 VOUT 与 VIN 断开
每个 IC 能提供 100W 或更大的功率
简易并联能力以提高输出功率
具E-PAD的 28 引脚 TSSOP/QFN 封装
订货信息
| Ordering Information | Mark | Temperature Range | Package | Pack | Quantity |
|---|---|---|---|---|---|
| VE8624EE-TR | 8624 | -40 to +125°C | TSSOP-28-EP | TR | 3500 |
产品应用
电源模块
VE8624是一款同步4开关升降压控制器,它具有60V输入、60V输出能力,其升降压操作区域之间无缝过渡,切换平滑,是汽车、工业、电信甚至电池供电系统中电压调节器、电池/超级电容器充电器应用的理想选择。用。
在LinkedIn和微信上关注我们,了解我们的最新资讯和创新。