近期搜索热词

CN
EN

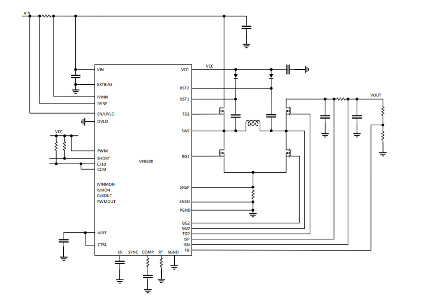
VE8620

75V全功能 升降压控制器

同步4开关、升降压切换平滑

VE8620是一款同步4开关升降压控制器,它具有75V输入、75V输出能力,也提供输入电流输出电流监测和各种状态标志,如C/10充电终止和短路输出标志。其升降压操作区域之间无缝过渡,切换平滑,是汽车、工业、电信甚至电池供电系统中电压调节器、电池/超级电容器充电器应用的理想选择。

数据表 VE8620_EN.pdf

特点和优势

四开关单电感器架构允许 VIN 高于、低于或等于 VOUT

同步开关操作:效率高达 98.5%

宽输入范围:4.5V - 75V

1% 输出电压准确度:1.2V ≤ VOUT < 75V

6% 输出电流准确度:3V ≤ VOUT < 75V

输入和输出恒流控制和电流监视

在降压或升压模式中无上管 FET 刷新

停机期间 VOUT 与 VIN 断开

C/10 充电终止和输出短路标记

每个 IC 能提供 100W 或更大的功率

简易并联能力以提高输出功率

封装:TSSOP-38

订货信息

Ordering Information Mark Temperature Range Package Pack Quantity
VE8620EF-TR 8620 -40 to +125°C TSSOP-38-EP TR 4000
VE8620P -40 to +125°C

产品应用

车灯驱动

电源模块

文档和资源

赛卓电子产品选型手册V1-25Q4.pdf

Selection Guide 下载
2025年 10月 22日

VE8620_EN.pdf

Datesheet 下载
2025年 10月 24日

VE8620

VE8620是一款同步4开关升降压控制器,它具有75V输入、75V输出能力,也提供输入电流输出电流监测和各种状态标志,如C/10充电终止和短路输出标志。其升降压操作区域之间无缝过渡,切换平滑,是汽车、工业、电信甚至电池供电系统中电压调节器、电池/超级电容器充电器应用的理想选择。

(021)6408 0230*803