Characteristics and advantages
AEC-Q100 CertifiedISO 26262 ASIL-B Certified2-Wire Current-Mode Latch Hall Switch IC
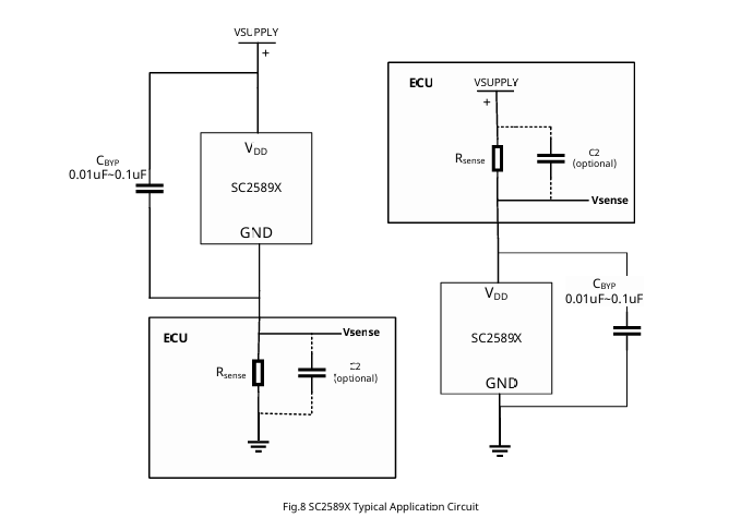
2-wire output interface
Easy open/short circuit diagnosis
Programmable Parameters: Low current:
3.3mA / 6mA programmable
Switching mode: Unipolar or omnipolar
Sensitivity range: -22mT to 22mT
Sensing polarity: South or North pole
Output characteristic: Forward or reverse
Wide operating voltage: 4V to 24V
Reverse power protection: -28V
Built-in CRC check protection
Over-temperature protection
High anti-interference & ESD capability
Wide operating temperature range: -40℃ to 150℃
Integrated capacitor & TVS (PCB-less)
Packages:TO-92S (UA)、TO-92S (PCB-less)、SOT23-3L (SO)

