Characteristics and advantages
High bandwidth and fast response time:400kHz bandwidth with 1.2us response time
Digital Temperature Compensation (DTC)+High Precision Achieved via Offline Calibration
Two versions respectively support 3.3V & 5V applications
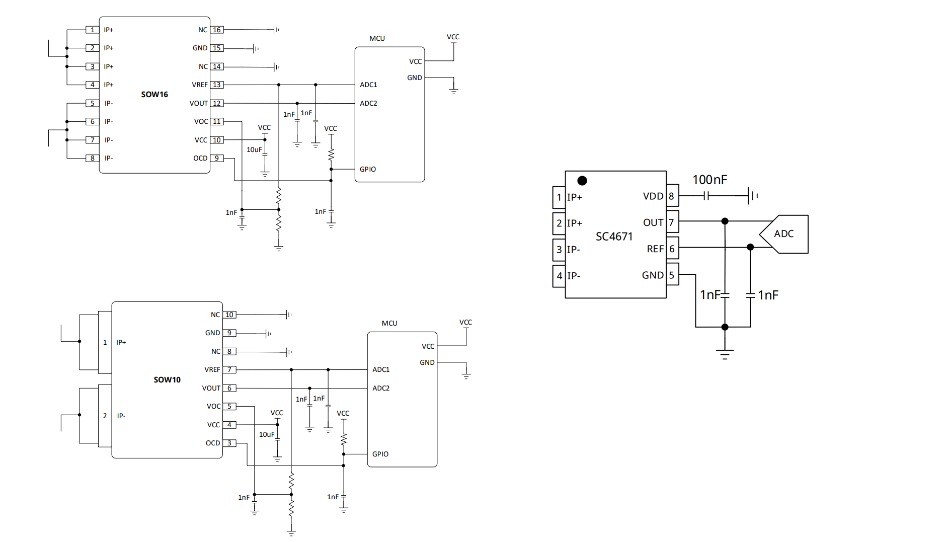
Fixed output with VREF
Supports bidirectional and unidirectional output mode
Supports proportional and fixed output modes
Primary internal resistance:SOW10 0.27m2;SOW160.85m2;SOP8 1.2mQ
High isolation level that meets UL standards
Wide body SOW10, SOW16 package

